首页
股票配资
实盘配资
炒股配资
财经资讯
联系我们
免责声明
加入我们
当前位置:
首页
股票配资
新华指数1月19日当周宁波舟山港铁矿石指数小幅下跌
股票配资
期货配资炒股
2025年10月26日 03:10:39
0
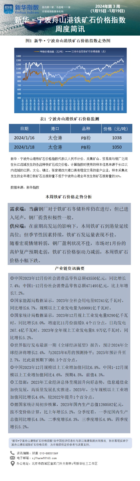
新华财经北京1月22日电(郑豪)截至1月19日,宁波舟山港江内中品位铁矿石价格指数报1282.95点,较上周下跌0.23点,跌幅0.02%。
版权声明:本文内容来源互联网整理,该文观点仅代表作者本人。本站仅提供信息存储空间服务,不拥有所有权,不承担相关法律责任。如发现本站有涉嫌抄袭侵权/违法违规的内容,请与我们联系,一经查实,本站将立刻删除。
炒股软件如何添加公式
上一篇:
国铁集团:前两月中国铁路固定资产投资同比增长95%
下一篇:
我国海上成功发射一箭9星
相关资讯
1
遏制流量造假、哄抬物价 市场监管部门规范“两节”期间网络交易行为
09-24